Exigences environnementales et mises à jour
Sur cette page
- Aperçu
- Demande et soumission du formulaire d'examen environnemental
- Calendrier de présentation des vérifications environnementales
- Déversements, incidents et situations d'urgence
- Assainissement, remise en état et renonciation à des ententes de superficie
- Autres lettres d'information sur l'environnement
Aperçu
Pétrole et gaz des Indiens du Canada (PGIC) :
- mène ses activités conformément à la Loi sur le pétrole et le gaz des terres indiennes (L.R.C. (1985), CH. 1-7) et au Règlement sur le pétrole et le gaz des terres indiennes (DORS/2019-196)
- veille au respect des dispositions de la Loi sur l'évaluation d'impact (2019)
- se fonde sur les Recommandations canadiennes pour la qualité de l'environnement du Conseil canadien des ministres de l'environnement
- utilise les modifie normes de remise en état de l'Alberta
Demande et soumission du formulaire d'examen environnemental
Les demandeurs sont tenus de remplir et de soumettre un formulaire d'examen environnementale pour les projets pétroliers et gaziers, y compris les licences d'exploration, les baux relatifs au sol et les droits de passage sur les terres des Premières nations. PGIC met actuellement à jour le guide du formulaire d'examen environnementale. Pour de plus amples informations, une assistance ou une copie du guide, veuillez consulter la page Web Contactez-nous de l'analyste environnemental approprié.
Calendrier de présentation des vérifications environnementalesNote de bas de page 1
| Type de vérification | Date limite de la première vérification | Dates limites des vérifications subséquentes |
|---|---|---|
| Bail de superficie | 31 décembre une (1) saison de végétation après la construction de la zone sous bail | 31 décembre tous les cinq (5) ans par la suite
|
| Droit de passage | 31 décembre deux (2) saisons de végétation après l'installation du pipeline | 31 décembre tous les dix (10) ans par la suite |
Déversements, incidents et situations d'urgence
PGIC ne dispose pas d'une ligne d'assistance téléphonique accessible 24 heures sur 24 pour les déversements, incidents ou situations d'urgence, et n'assure pas d'assistance en dehors des heures normales de bureau.
Procédure de notification
En cas de déversement, d'incident ou de situation d'urgence lié au pétrole et au gaz devant être signalé sur les terres désignées des Premières Nations, les titulaires de contrat sont tenus de :
- contacter d'abord l'organisme de réglementation provincial pour l'aviser ou déclencher une intervention d'urgence
- puis contacter la Première Nation
- puis envoyer un courriel à iogc-environment-notification@sac-isc.gc.ca
Les titulaires de contrat sont également tenus de mettre en copie l'analyste environnemental de PGIC et le représentant désigné de la Première Nation pour le pétrole et le gaz dans toutes les soumissions et tous les rapports exigés par l'autorité provinciale de réglementation.
Une fois que le déversement, l'incident ou la situation d'urgence a été maîtrisé et le site sécurisé, PGIC devient alors l'autorité responsable de toutes les activités de suivi, de mesures correctives, de nettoyage et de fermeture du site, ainsi que des rapports correspondants. À cette étape, veuillez contacter l'analyste environnemental désigné de PGIC chargé de la terre spécifique de la Première Nation.
Assainissement, remise en état et renonciation à des ententes de superficie
Demande de remise en état
Les entreprises qui soumettent des rapports environnementaux par le biais de l'application OneStop de l'Alberta Energy Regulator dans le cadre des exigences de facturation du programme de la remise en état des sites de l'Alberta sont également tenues de soumettre ces rapports à PGIC et à la Première nation concernée. Les demandes de remise en état finale doivent également être soumises à PGIC pour examen et approbation, ainsi qu'à la Première Nation concernée. En vertu de la loi sur le pétrole et le gaz des terres indiennes 2019, PGIC est responsable de la surveillance et de l'approbation de tous les travaux d'assainissement et de remise en état des sites pétroliers et gaziers sur les terres des Premières nations désignées. Bien que les informations soient du domaine public, L'Alberta Energy Regulator n'informe pas systématiquement PGIC ou les Premières nations lorsque les soumissions sont partagés par le biais de son outil One Stop. Ceci s'applique aux programmes similaires en Colombie-Britannique, en Saskatchewan et au Manitoba.
Abréviations
- EES – Évaluation environnementale de site
- PA – Plan d'assainissement
- PGIC – Pétrole et gaz des Indiens du Canada
- PN – Première Nation
- RCB – Résolution du conseil de bande
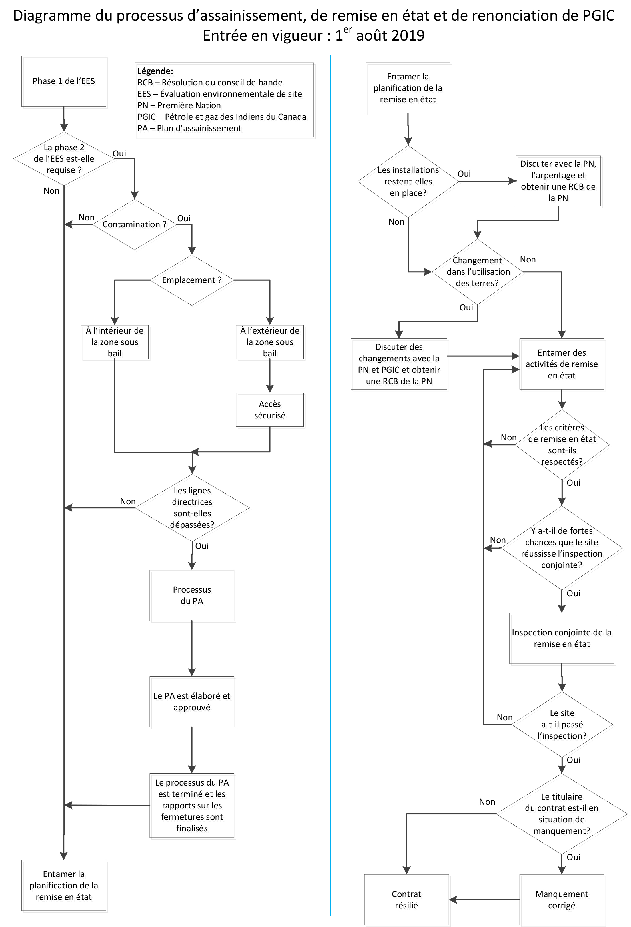
Description de la Diagramme du processus d'assainissement, de remise en état et de renonciation de PGIC (entrée en vigueur : 1er août 2019)
Les encadrés relatifs aux points de décision sont en forme de losange, tandis que les encadrés relatifs aux processus par étape sont en forme de rectangle.
Le diagramme du processus commence avec l'encadré d'étape rectangulaire où l'on peut lire « Phase 1 de l'EES ». Une flèche mène à un autre encadré de décision en losange où l'on peut lire « La phase 2 de l'EES est-elle requise? » À partir de cet encadré, il y a une flèche « oui » et une flèche « non ».
Si la réponse est « oui », une flèche mène à un autre encadré de décision en losange où l'on peut lire « Contamination? »
Si la réponse est « non », une flèche mène à un autre encadré d'étape rectangulaire où l'on peut lire « Entamer la planification de la remise en état ».
À partir de l'encadré de décision en losange où l'on peut lire « Contamination? », deux flèches partent de l'encadré « oui » ou « non ».
Si la réponse est « oui », une flèche mène à un autre encadré de décision en losange où l'on peut lire « Emplacement? » Deux flèches pointent vers deux encadrés d'étape rectangulaires où l'on peut lire « À l'extérieur de la zone sous bail » et « À l'intérieur de la zone sous bail ».
De l'encadré d'étape rectangulaire où l'on peut lire « À l'extérieur de la zone sous bail », une flèche mène à un autre encadré rectangulaire où l'on peut lire « Accès sécurisé ». Une flèche mène à cet encadré et rejoint la flèche qui le lie à l'encadré « Les lignes directrices sont-elles dépassées? » Description ci-dessous.
De l'encadré d'étape rectangulaire portant sur le bail, une flèche mène à un autre encadré de décision en losange où l'on peut lire « Les lignes directrices sont-elles dépassées? »
Si la réponse est « non », une flèche mène à un autre encadré d'étape rectangulaire où l'on peut lire « Entamer la planification de la remise en état ».
Si la réponse est « oui », une flèche mène à un encadré d'étape rectangulaire où l'on peut lire « Processus du PA ».
De l'encadré d'étape rectangulaire du PA, une flèche mène à un encadré d'étape rectangulaire où l'on peut lire « Le PA est élaboré et approuvé ».
Une flèche mène de l'encadré d'étape rectangulaire portant sur le PA élaboré et approuvé à un autre encadré d'étape rectangulaire où l'on peut lire « Le processus du PA est terminé et les rapports sur les fermetures sont finalisés ».
Une flèche mène à un autre encadré d'étape rectangulaire où l'on peut lire « Entamer la planification de la remise en état ».
Une flèche pointe vers un autre encadré de décision en losange où l'on peut lire « Les installations restent-elles en place? » Une flèche « oui » et une flèche « non » partent de l'encadré.
Si la réponse est « oui », une flèche mène à un encadré d'étape rectangulaire où l'on peut lire « Enquêter et obtenir une RCB de la PN ». Une flèche mène à l'autre encadré décrit ci-dessous.
Si la réponse est « non », une flèche pointe vers un autre encadré de décision en losange où l'on peut lire « Changement dans l'utilisation des terres? » Une flèche « oui » et une flèche « non » partent de l'encadré.
Si la réponse est « oui », une flèche mène à un encadré d'étape rectangulaire où l'on peut lire « Discuter des changements avec la PN et PGIC et obtenir une RCB de la PN ». Une flèche mène à l'autre encadré décrit ci-dessous.
Si la réponse est « non », une flèche mène à un encadré d'étape rectangulaire où l'on peut lire « Entamer des activités de remise en état ».
Une flèche relie l'encadré où l'on peut lire « Entamer des activités de remise en état » et l'encadré de décision en losange où l'on peut lire « Les critères de remise en état sont-ils respectés? » Une flèche « oui » et une flèche « non » partent de l'encadré.
Si la réponse est « non », une flèche retourne à l'encadré de remise en état.
Si la réponse est « oui », une flèche pointe vers un autre encadré de décision en losange où l'on peut lire « Y a-t-il de fortes chances que le site réussisse l'inspection conjointe? » Une flèche « oui » et une flèche « non » partent de l'encadré.
Si la réponse est « non », une flèche retourne à l'encadré de remise en état.
Si la réponse est « oui », une flèche retourne à un encadré d'étape rectangulaire où l'on peut lire « Inspection conjointe de la remise en état ».
Une flèche pointe vers un autre encadré de décision en losange où l'on peut lire « Le site a-t-il passé l'inspection? » Une flèche « oui » et une flèche « non » partent de l'encadré.
Si la réponse est « non », une flèche retourne à l'encadré de remise en état.
Si la réponse est « oui », une flèche mène à un autre encadré de décision en losange où l'on peut lire « Le titulaire du contrat est-il en situation de manquement? » Une flèche « oui » et une flèche « non » partent de l'encadré.
Si la réponse est « oui », une flèche mène à un autre encadré d'étape où l'on peut lire « Manquement corrigé ». Une flèche mène à l'autre encadré décrit ci-dessous.
Si la réponse est « non », une flèche pointe vers un autre encadré d'étape rectangulaire où l'on peut lire « Contrat résilié ».
Formulaire et guide du plan d'action d'assainissement
PGIC procède actuellement à une mise à jour de notre processus et notre guide relatifs à l'assainissement. Veuillez communiquer avec l'équipe de PGIC chargée de l'environnement pour obtenir des versions à jour du formulaire et guide du plan d'action d'assainissement.
Autres lettres d'information sur l'environnement
- Lettre d'information : Dates d'échéance des vérifications environnementales (octobre 2025)
- Mise à jour sur la planification de fermeture de site du titulaire du contrat relatif au sol et sur les délais d'intervention (March 2025)
- Application des recommandations en matière d'assainissement et des méthodologies fondées sur les risques (septembre 2023, mise à jour novembre 2024)
- Exigences provinciales en matière d'avis aux propriétaires fonciers provinciaux sur les terres des Premières nations (janvier 2020, mise à jour novembre 2021)